富途娱乐

  • 首页
  • 企业简介
  • 产品介绍
  • 富途娱乐售后
  • 新闻动态
  • 联系我们
产品介绍
+家庭影院投影机
+商务会议投影机
+教育投影机
+便携式投影机
家庭影院投影机
当前位置: 首页>>产品介绍>>家庭影院投影机
百元投影仪幕布使用前后对比
百元投影仪幕布使用前后对比
双十一本来想着买一个平板用来追剧的,在京东逛着逛着就看到投影仪这一个品类,才发现···
5款千元投影仪横评,平价投影能买?字字都是心得
5款千元投影仪横评,平价投影能买?字字都是心得
低价投影卖得太火了。几百元一千元出头的投影少说也有一两百个品牌;里面鱼龙混杂很容···
大眼橙投影仪怎么样 2024最新!投影仪选购全攻略&推荐
大眼橙投影仪怎么样 2024最新!投影仪选购全攻略&推荐
现在买投影仪别再犹豫啦!2024年最新投影仪的选择看这一篇就够啦。✨选购攻略:亮度:···
2000元以下的投影仪都是“垃圾”、“智商税”吗?
2000元以下的投影仪都是“垃圾”、“智商税”吗?
家用智能投影仪,2000元以下都是垃圾吗?网友智慧一问,我较真儿一答。2000的投影是垃···
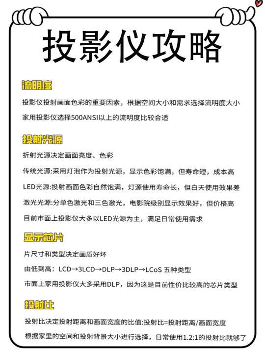
2024年投影仪选购攻略
2024年投影仪选购攻略
我对电影的最初记忆,是小时候在村口,用老式投影机播放的幕布电影。那时的人们没有什···
2025年最新投影仪横测体验对比,千元投影仪到底哪家强?
2025年最新投影仪横测体验对比,千元投影仪到底哪家强?
生产队的驴又上线了,又是一期纯自费的内容,劳烦各位看官点点关注点点赞!做测评只是···
家庭投影仪选购指南:避开陷阱,选购最优设备
家庭投影仪选购指南:避开陷阱,选购最优设备
随着科技的进步和人们娱乐需求的提升,投影仪逐渐从专业领域扩展到家庭影音市场,成为···
<< 12 2/2 >>
富途娱乐
企业简介
产品介绍 家庭影院投影机 商务会议投影机 教育投影机 便携式投影机
富途娱乐售后 常见问题 退改政策 客户反馈
新闻动态 新品发布 行业动态 成功案例
Copyright © 2026 富途娱乐 All Rights Reserved. 鄂ICP备202037009273号
XML地图